Introduction
Finding the perfect waterfront home can feel like searching for a needle in a haystack, can’t it? Especially in beautiful spots like Lake Wicwas, NH. This guide is here to help you navigate the often overwhelming real estate market, ensuring you find properties that truly fit your unique needs and lifestyle. With so many factors to consider - like budget, location, and property features - what steps can you take to ensure a successful purchase?
Let’s explore this journey together. We understand that buying a home is not just a transaction; it’s an emotional experience. By focusing on what matters most to you, we can make this process smoother and more enjoyable. Remember, you’re not alone in this; many families have walked this path and found their dream homes.
So, are you ready to take the next step? Let’s dive in and discover how to turn your dream of a waterfront home into a reality.
Define Your Waterfront Home Criteria
Starting your journey to find the perfect property by Lake Wicwas can feel overwhelming, but it doesn’t have to be. Let’s break it down together with these simple steps:
-
Identify Your Must-Haves: Think about what features are absolutely essential for you. This might include the average number of bedrooms and bathrooms - typically, waterfront homes for sale in Lake Wicwas NH with private dock have around three bedrooms and two bathrooms - as well as specific amenities like a sandy beach.
-
Set a Budget: It’s important to establish a budget that works for you. Consider your down payment and what you can comfortably afford for monthly mortgage payments. When considering waterfront homes for sale in Lake Wicwas NH with private dock, don’t forget to factor in additional costs like real estate taxes and maintenance, which can be significant.
-
Choose a Location: Take some time to think about which area around Lake Wicwas feels right for you. Look at factors such as how close it is to schools, shopping, and recreational activities to ensure it fits your lifestyle.
-
Consider Future Needs: Reflect on what you envision for this property in the long run. Will it be a vacation getaway, a year-round home, or an investment? This decision will greatly influence your criteria.
-
Research Local Market Trends: Utilize resources like Cisneros Realty Group to gather insights on available properties and their price ranges. Understanding current market trends will help you refine your criteria based on real data.
By following these steps, you can confidently navigate the real estate market and discover waterfront homes for sale in Lake Wicwas NH with private dock that align with your vision and lifestyle. Remember, you’re not alone in this journey - take it one step at a time.

Utilize Online Resources and Local Listings
Searching for your dream waterfront home can feel overwhelming, can’t it? But don’t worry; you’re not alone in this journey. Here are some steps to help you navigate the process with ease, using both online resources and local listings to your advantage:
-
Explore Real Estate Websites: Start by checking out platforms like Zillow, Realtor.com, and specialized sites such as Cisneros Realty Group. These tools allow you to filter listings based on your specific needs, like price range and building features, making your search more targeted.
-
Set Up Alerts: Have you considered setting up alerts? With the MLS alert systems from Cisneros Realty Group, you can receive instant notifications for new listings that match your criteria. This proactive approach, combined with expert advice, can significantly enhance your chances of finding the perfect home in a competitive market.
-
Check Local Listings: Don’t forget about local real estate agencies! They often have exclusive listings that you won’t find on larger platforms. By focusing on specialized sites like Cisneros Realty Group, you can access unique properties tailored just for you.
-
Utilize Social Media: Engaging with local real estate groups on platforms like Facebook and Instagram can be incredibly beneficial. These communities often share listings, industry insights, and local news, helping you gain a deeper understanding of the area and the available real estate options.
-
Attend Open Houses: Whenever you can, visit open houses. This gives you a chance to experience the homes and neighborhoods firsthand. Plus, it’s a great opportunity to ask listing agents questions and gather valuable insights about the properties.
-
Leverage Expert Guidance: Once you find a property that captures your heart, reach out to Cisneros Realty Group. They’ll provide a professional opinion of value and help you craft a competitive offer. In today’s market, negotiation is key-not just on price but also after inspections and appraisals.
By following these strategies, you can simplify your search for waterfront homes for sale in Lake Wicwas NH with private dock. This journey can be both efficient and enjoyable, especially with the tailored services and market knowledge that Cisneros Realty Group offers. So, are you ready to take the next step toward your dream home?

Understand Financing and Ownership Costs
Understanding the financial implications of buying a coastal home is essential for anyone considering this significant investment. Have you thought about what it truly means to own a piece of paradise? Here’s how to navigate this journey effectively:
-
Explore Financing Options: Take the time to look into various mortgage options designed for waterfront properties. Conventional loans, FHA loans, and VA loans each have unique requirements and benefits that can influence your purchasing power. Finding the right fit can make all the difference.
-
Calculate Ownership Costs: It’s important to look beyond just the mortgage. Real estate taxes, homeowners insurance, and maintenance costs all play a role in your overall budget. Waterfront properties often come with higher insurance premiums due to flood risks, which can significantly affect your finances. Remember, insurance costs can vary based on factors like elevation or proximity to the water, so it’s crucial to assess these elements.
-
Budget for Upkeep: Owning a waterfront home often means taking on additional responsibilities, such as dock repairs, landscaping, and erosion control. Erosion control is vital; without it, your property could literally wash away. Make sure to factor these expenses into your financial planning to avoid any surprises down the road.
-
Consult a Financial Advisor: If you’re feeling uncertain about your financial readiness, reaching out to a financial advisor can be a game-changer. They can help clarify your options and assist in crafting a realistic budget that aligns with your dreams. Understanding the full financial picture empowers you to make informed decisions, rather than facing unexpected costs after closing when it’s too late to reconsider.
-
Get Pre-Approved: Before you dive into the home search, securing pre-approval for a mortgage is a crucial step. This not only clarifies your budget but also strengthens your position when making an offer, showing sellers that you’re a serious buyer.
By following these steps, you’ll be well-prepared for the financial responsibilities that come with owning waterfront homes for sale in Lake Wicwas NH with private dock in the beautiful Lakes Region of New Hampshire. Plus, taking the time to assess local supply and demand before investing can provide valuable insights into the market dynamics, helping you make informed choices.

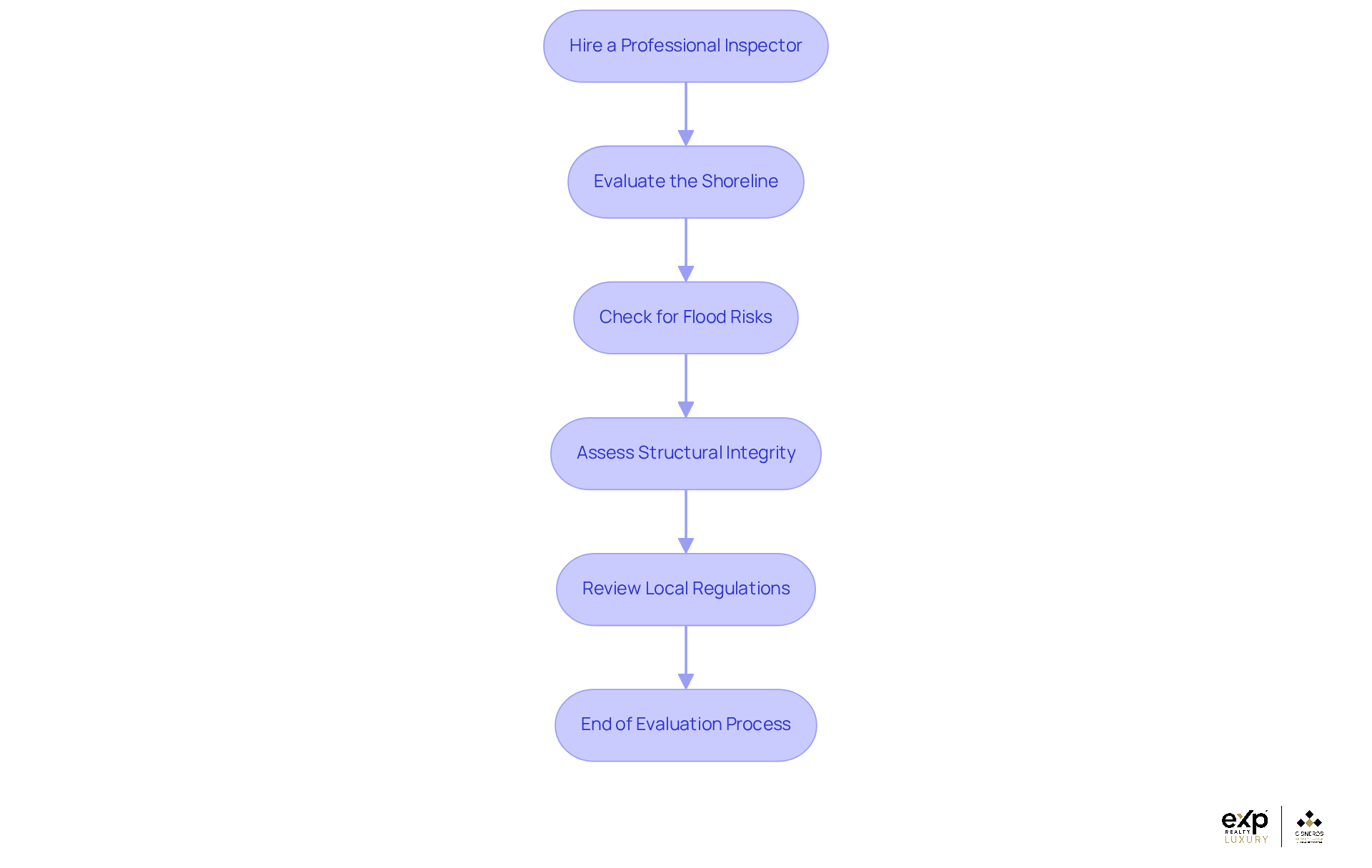
Conduct Property Evaluations and Inspections
When you think about buying waterfront homes for sale in Lake Wicwas NH with private dock, it’s natural to feel a mix of excitement and concern. After all, this is a significant investment, and you want to make sure it’s the right one for you and your family. Here are some essential steps to help you navigate this journey with confidence:
-
Hire a Professional Inspector: It’s crucial to engage a qualified home inspector who specializes in waterfront properties. Their expertise can uncover issues that might not be obvious to the average buyer, like potential structural weaknesses or environmental concerns. You deserve to know exactly what you’re getting into.
-
Evaluate the Shoreline: Take a close look at the shoreline and access points to the water. Are there signs of erosion? How healthy is the surrounding vegetation? Understanding these factors is vital, as they can significantly impact the property’s value and usability. Local specialists often stress the importance of shoreline conditions, so don’t overlook this step.
-
Check for Flood Risks: It’s essential to investigate the flood history of the area and determine if the property lies within a flood zone. Many waterfront locations in the Lakes Region of NH face flooding risks, which can affect insurance costs and your long-term investment strategy. Did you know that about 25% of flood insurance claims come from areas outside designated flood zones? This highlights the importance of thorough research.
-
Assess Structural Integrity: Pay attention to the foundation, roof, and any water-related structures like docks or seawalls. These components are crucial for the property’s longevity, and neglecting them can lead to costly repairs. Inspectors often emphasize the need for regular maintenance to avoid unexpected expenses down the road.
-
Review Local Regulations: Familiarize yourself with local zoning laws and regulations related to shorefront sites. These rules can affect your ability to make modifications or improvements, ensuring your plans align with community standards and environmental protections. Consulting with local inspectors can provide valuable insights and help you avoid potential pitfalls.
By following these steps, you can approach the complexities of acquiring waterfront homes for sale in Lake Wicwas NH with private dock with greater assurance. Remember, this journey is not just about the investment; it’s about finding a place that aligns with your lifestyle and financial goals. And don’t forget, ongoing responsibilities like dock upkeep and landscaping are part of coastal real estate ownership, but they can also be rewarding aspects of your new life by the water.

Engage a Local Real Estate Expert
Are you considering purchasing waterfront homes for sale in Lake Wicwas NH with private dock? It’s a big step, and having the right support can make all the difference. Here’s why engaging a local real estate expert is essential for your journey:
-
Choose a skilled agent: Finding a real estate agent who specializes in waterfront homes for sale in Lake Wicwas NH with private dock is crucial. Look for someone with a strong track record in the Lakes Region - agents with over a decade of experience in this niche can offer insights that are truly invaluable.
-
Leverage Local Knowledge: A local agent knows the ins and outs of the market. They understand trends, real estate values, and neighborhood dynamics that can significantly impact your buying decision. Their familiarity with the area means they can spot opportunities that fit your lifestyle perfectly.
-
Get Personalized Guidance: An expert can help you refine what you’re looking for, suggest properties that meet your needs, and provide strategic advice on making competitive offers. This tailored approach ensures you find a home that aligns with your vision and dreams.
-
Negotiate Effectively: Experienced agents are skilled negotiators who will advocate for you, ensuring you get the best deal possible. Their understanding of local market conditions strengthens your negotiating position, making it easier to navigate offers and counteroffers.
-
Access to Resources: Local agents often have established connections with inspectors, contractors, and lenders. This support network can streamline your buying process and enhance your overall experience, ensuring you feel informed and prepared every step of the way.
So, are you ready to take the next step? Engaging a local expert can help you find waterfront homes for sale in Lake Wicwas NH with private dock, turning your dreams into reality.

Conclusion
As you wrap up your journey toward finding the perfect waterfront home in Lake Wicwas, NH, remember that this is more than just a property - it's about crafting a lifestyle filled with cherished memories and experiences. Have you thought about what your ideal home truly means to you? Taking the time to explore your options, ask questions, and seek guidance from professionals can make all the difference.
By clearly defining your must-haves and setting a realistic budget, you’re already on the right path. Understanding local market trends and the unique challenges of waterfront properties will empower you to make informed decisions. And don’t forget, engaging a local real estate expert can provide invaluable support, helping you navigate negotiations and uncover hidden gems.
With careful consideration and the right resources, your dream waterfront home is within reach. So, take that next step with confidence - your future in Lake Wicwas awaits!
Frequently Asked Questions
What are the essential criteria to consider when looking for a waterfront home in Lake Wicwas?
Key criteria include identifying must-haves such as the number of bedrooms and bathrooms, setting a budget that accounts for down payments and ongoing costs, choosing a suitable location, considering future needs, and researching local market trends.
How many bedrooms and bathrooms do typical waterfront homes in Lake Wicwas have?
Typically, waterfront homes for sale in Lake Wicwas NH with a private dock have around three bedrooms and two bathrooms.
What should I include in my budget for purchasing a waterfront home?
Your budget should include the down payment, monthly mortgage payments, real estate taxes, and maintenance costs, which can be significant.
Why is location important when choosing a waterfront home?
Location is important because it affects your lifestyle and convenience, including proximity to schools, shopping, and recreational activities.
How can I determine my future needs for a waterfront property?
Reflect on the intended use of the property, whether it will be a vacation getaway, a year-round home, or an investment, as this will influence your purchasing criteria.
What online resources can I use to search for waterfront homes?
You can explore real estate websites such as Zillow, Realtor.com, and specialized sites like Cisneros Realty Group to filter listings based on your specific needs.
How can I stay updated on new listings for waterfront homes?
Setting up alerts through MLS alert systems from Cisneros Realty Group allows you to receive instant notifications for new listings that match your criteria.
Why should I check local listings for waterfront homes?
Local real estate agencies often have exclusive listings that may not appear on larger platforms, providing access to unique properties tailored to your needs.
How can social media help in my home search?
Engaging with local real estate groups on platforms like Facebook and Instagram can provide insights, listings, and local news, enhancing your understanding of the area and available properties.
What is the benefit of attending open houses?
Attending open houses allows you to experience homes and neighborhoods firsthand, ask listing agents questions, and gather valuable insights about the properties.
How can Cisneros Realty Group assist me once I find a property I like?
Cisneros Realty Group can provide a professional opinion of value, help you craft a competitive offer, and guide you through negotiations related to price, inspections, and appraisals.