Introduction
Waukewan Lake, a breathtaking 928-acre gem nestled in New Hampshire's Lakes Region, offers a delightful mix of tranquility and adventure that draws in families and retirees alike. With its crystal-clear waters and a welcoming community, this lake serves as the perfect backdrop for anyone dreaming of a waterfront home. Yet, as the demand for these sought-after properties grows, potential buyers may find themselves facing a competitive real estate market.
How can you ensure that you discover the ideal lakeside retreat that not only fulfills your lifestyle aspirations but also stands as a wise investment? It's a question worth pondering, especially when the right home can bring so much joy and peace to your life.
Understand the Unique Features of Waukewan Lake
Imagine a place where tranquility meets adventure - a stunning 928-acre gem nestled in New Hampshire's Lakes Region. Waukewan Lake is not just a body of water; it’s a sanctuary for families and retirees alike, offering a peaceful ambiance and a wealth of recreational opportunities. Located between the charming towns of Meredith and New Hampton, this lake beautifully blends natural beauty with a vibrant community spirit.
Recreational Opportunities: Are you an outdoor enthusiast? Waukewan Lake is your haven! With activities like swimming, fishing, kayaking, and boating, it’s the perfect spot for those seeking an active lifestyle. Picture yourself enjoying the clear waters and scenic surroundings with loved ones, creating memories that last a lifetime.
Natural Beauty: The lake’s picturesque landscape, with its crystal-clear waters and breathtaking views, invites you to escape the hustle and bustle of everyday life. It’s a serene environment that nurtures your soul and rejuvenates your spirit.
Community Amenities: The nearby towns offer essential services, delightful dining options, and shopping, enhancing the quality of life for residents. This accessibility means you can relish the tranquility of lake living while enjoying the conveniences of modern amenities.
Understanding these characteristics is vital for appreciating the lifestyle that comes with owning waterfront homes for sale in Waukewan Lake NH with shared beach. As real estate values continue to rise, driven by the increasing demand for homes in this sought-after location, investing in a lakeside estate here is not just about securing a beautiful living environment; it’s also a wise financial choice. So, why not take the next step toward your dream home by exploring what Waukewan Lake has to offer?
Define Your Ideal Waterfront Home Criteria
Before diving into property listings, take a moment to envision what your dream waterfront homes for sale in Waukewan Lake NH with shared beach truly look like. What does it feel like to wake up every day by the water? Consider these important aspects:
- Location: Do you prefer a serene retreat away from the hustle and bustle, or would you rather be near vibrant amenities and activities?
- Property Type: Are you leaning towards a cozy cottage, a spacious single-family home, or perhaps a luxurious estate?
- Size and Layout: Think about how many bedrooms and bathrooms you need. Do you have specific layout preferences that would make your home feel just right?
- Water Access: How crucial is direct access to the water for you? Would a private dock or a beach area enhance your experience?
- Budget: It’s important to set a budget that covers not just the purchase price but also ongoing maintenance and real estate taxes. For context, the median house by the water in the U.S. is valued at $370,900, which can help shape your expectations.
Keep in mind that waterfront properties often come with higher insurance and maintenance costs due to potential flooding and storm risks. Understanding that you may need multiple insurance policies to adequately cover these risks is essential. Additionally, familiarize yourself with local regulations regarding dock construction and residential expansions, as these can significantly influence how you use your land.
By clearly outlining these criteria, you can simplify your search and focus on options that truly meet your needs. So, what’s the first step you’ll take towards finding waterfront homes for sale in Waukewan Lake NH with shared beach?

Utilize Real Estate Resources to Find Listings
Finding your ideal waterfront home for sale in Waukewan Lake NH with shared beach can feel overwhelming, but you’re not alone in this journey. Here are some resources to help you navigate the process with confidence:
- Online Listings: Start by exploring property listings on platforms like Zillow, Realtor.com, and local agency websites such as Cisneros Realty Group. Use specific filters to tailor your search based on your preferences, like price range and desired features. Did you know that the typical sales price for lakeside real estate in the Lakes Region is around $2.6 million? With a median time on the market of 65 days, this information can help set realistic expectations as you embark on your search.
- Real Estate Agents: Consider partnering with a local real estate agent who specializes in waterfront properties. At Cisneros Realty Group, Corina Cisneros and her dedicated team provide personalized services, ensuring you receive expert guidance tailored to your unique needs. Their deep market knowledge and strong connections can offer valuable insights, including access to listings that might not be publicly advertised. Plus, they can help you navigate the complexities of purchasing waterfront real estate, especially in a competitive market where trends, like Baby Boomers seeking retirement homes, are influencing demand.
- Social Media and Community Boards: Engage with local community groups on platforms like Facebook. Members often share listings and insights about the area, which can help you understand community dynamics and discover future opportunities. By connecting with these groups, you might even hear success stories from buyers who have successfully navigated the waterfront real estate market with the help of local agents, including those from Cisneros Realty Group.
- Open Houses: Don’t miss the chance to attend open houses! Experiencing properties firsthand allows you to get a feel for the neighborhood. It’s a wonderful opportunity to ask questions and gather detailed information about the properties and their surroundings, as well as the challenges faced by buyers in this competitive market.
By utilizing these resources and leaning on the expert guidance of Cisneros Realty Group, you can stay informed about the latest waterfront homes for sale in Waukewan Lake NH with shared beach and make well-informed decisions during your home-buying journey. Remember, you’re taking a significant step towards finding a place that feels like home.

Visit and Evaluate Potential Waterfront Homes
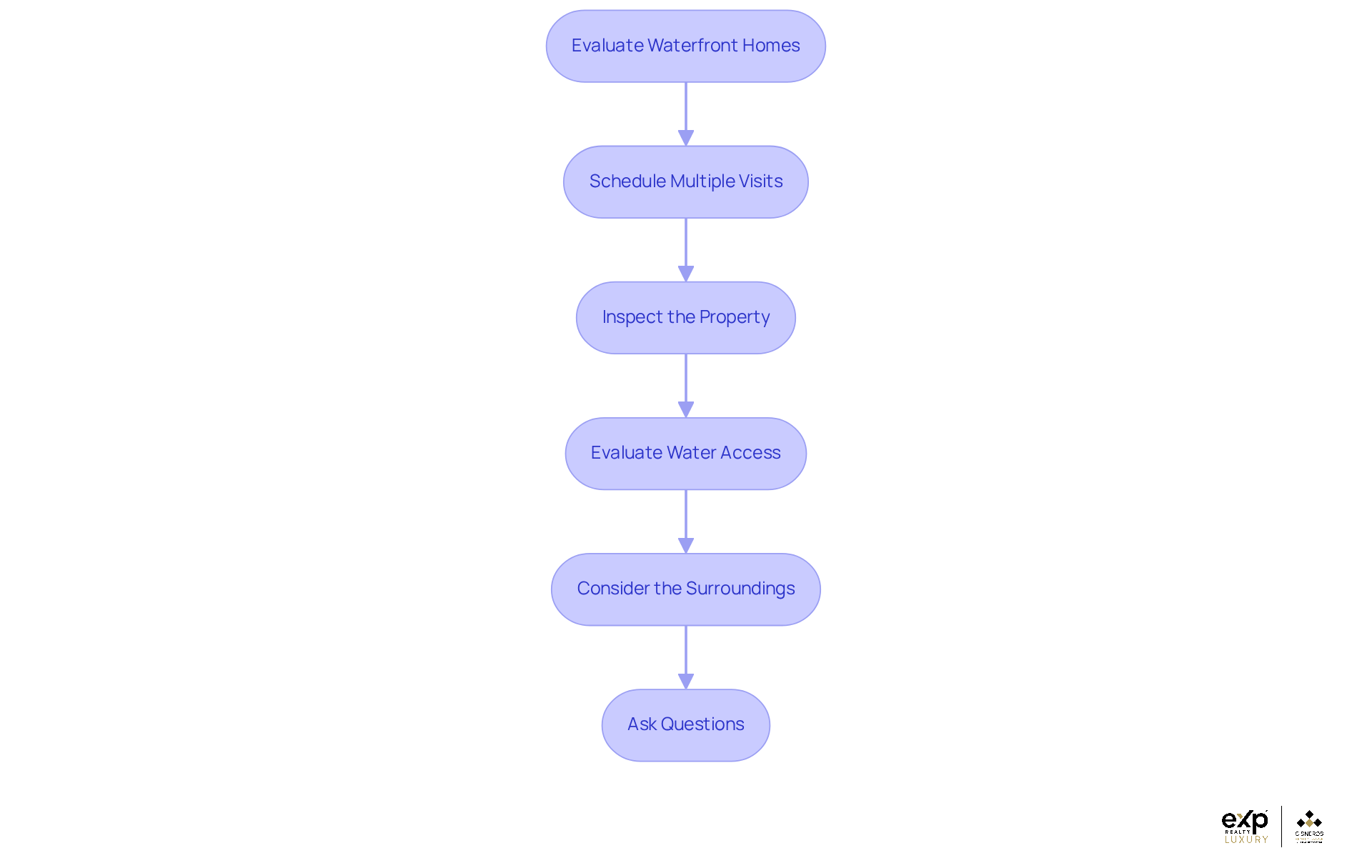
When you start looking for waterfront homes for sale in Waukewan Lake NH with shared beach, it’s crucial to thoughtfully visit and evaluate them. Have you ever wondered how to make the most of those visits? Here’s a guide to help you navigate this important step:
- Schedule Multiple Visits: Try to assess the property at different times of the day. This way, you can really gauge the lighting, noise levels, and overall ambiance. Understanding how the property feels in various conditions can make a big difference in your decision.
- Inspect the Property: Keep an eye out for signs of wear and tear. Check the condition of critical elements like the roof, foundation, and outdoor structures such as docks or decks. A thorough inspection can uncover potential issues that might need your attention. As Tony Mariotti wisely points out, "Home inspection information often saves buyers $14,000 on the final sale price of a home."
- Evaluate Water Access: Make sure the access to the water meets your needs. Look for any obstructions or issues that could affect your enjoyment of the shore, like shallow areas or nearby boat traffic.
- Consider the Surroundings: Pay attention to the neighborhood, nearby amenities, and the overall community vibe. Engaging with residents and exploring local establishments can provide valuable insights into what living there might be like.
- Ask Questions: Don’t hesitate to ask about the property’s history, any repairs that have been made, and the reasons for selling. Understanding these factors can empower you to make a more informed decision.
Additionally, be aware of potential hazards associated with coastal real estate, such as flooding and mildew. These are crucial factors for buyers to consider. Remember, 88% of property buyers utilize inspections to ensure their investment is sound, and the average cost of an inspection is $377. By thoroughly evaluating each property, you can confidently find the perfect waterfront homes for sale in Waukewan Lake NH with shared beach that meet your lifestyle needs.

Conclusion
Finding the perfect waterfront home for sale in Waukewan Lake, NH, isn’t just about location; it’s about embracing a lifestyle filled with serenity, recreation, and community. Have you ever imagined waking up to the gentle sounds of nature, surrounded by the beauty of the lake? This guide highlights the unique features of Waukewan Lake, showcasing its natural charm and the countless activities available, while emphasizing the importance of understanding your personal preferences when selecting the ideal property.
Key insights include:
- Defining your criteria for a dream home
- Utilizing valuable real estate resources
- Thoroughly evaluating potential properties
Each step in this journey-from identifying your needs to engaging with local experts-plays a crucial role in making informed decisions. With the rising demand for waterfront properties in this charming area, being well-prepared can lead to a rewarding investment in both lifestyle and financial terms.
As you embark on this journey towards finding your waterfront home, it’s essential to remain proactive and informed. Engage with local communities, leverage online resources, and consult with real estate professionals to ensure that the home you choose aligns perfectly with your vision. The beauty of Waukewan Lake awaits you, and with the right approach, the dream of lakeside living can truly become a reality. So, are you ready to take the next step towards your dream home?
Frequently Asked Questions
What is Waukewan Lake known for?
Waukewan Lake is known for its tranquility, recreational opportunities, and natural beauty, making it a popular destination for families and retirees in New Hampshire's Lakes Region.
What recreational activities can be enjoyed at Waukewan Lake?
Visitors to Waukewan Lake can enjoy activities such as swimming, fishing, kayaking, and boating, making it an ideal spot for outdoor enthusiasts.
What is the natural environment like around Waukewan Lake?
The natural environment around Waukewan Lake features picturesque landscapes with crystal-clear waters and breathtaking views, providing a serene escape from everyday life.
What community amenities are available near Waukewan Lake?
The nearby towns of Meredith and New Hampton offer essential services, dining options, and shopping, enhancing the quality of life for residents living near the lake.
Why is it important to understand the features of Waukewan Lake when considering real estate?
Understanding the unique features of Waukewan Lake is vital for appreciating the lifestyle associated with owning waterfront homes, especially as real estate values rise due to increasing demand in the area.
Is investing in a home at Waukewan Lake a good financial choice?
Yes, investing in a lakeside estate at Waukewan Lake is considered a wise financial choice due to the rising demand for homes in this sought-after location.