Introduction
Navigating the real estate market for waterfront homes in Freedom, NH, can feel overwhelming, especially when you're on the hunt for properties under $700,000. The dream of lakeside living draws many buyers in, but understanding the unique aspects of this market is crucial for making informed choices.
This guide is here to support you as you explore available listings, assess key features, and evaluate financing options. Have you ever wondered what challenges might pop up along the way? And how can you effectively tackle them to secure your dream waterfront property? Let's dive in together and find the answers.
Research the Freedom NH Real Estate Market
Navigating the lakeside property market in Freedom, NH, can feel overwhelming, but you’re not alone in this journey. Many families share your concerns and hopes when searching for waterfront homes for sale in Freedom, NH under 700k. Here’s a structured approach to help you feel more confident:
-
Check Online Resources: Start by exploring platforms like Realtor.com and Zillow, along with local real estate agency websites. These resources can provide a comprehensive view of current listings and market trends, including waterfront homes for sale in Freedom, NH under 700k, helping you understand what’s available in the area.
-
Analyze Market Trends: Take a moment to look into reports and articles that discuss recent sales, average prices, and overall market conditions. As of 2026, the average cost for lakeside homes in Freedom is around $431,046. This figure can serve as a helpful benchmark for your budget.
-
Understand Seasonal Trends: It’s important to recognize that real estate markets often shift with the seasons. During the summer months, waterfront homes for sale in Freedom, NH under 700k tend to attract more interest. Understanding these trends can be crucial as you plan your purchase.
-
Consult Local Experts: Connecting with local real estate agents who specialize in lakeside properties can be incredibly beneficial. Their insights into the market can help you uncover opportunities that align with your needs and desires.
-
Review Historical Data: Looking at past sales data can provide valuable context on how property values have changed over time. This analysis can guide your decision-making, helping you determine if now is the right time to invest based on historical appreciation rates.
By following these steps, you’ll gain a clearer understanding of the property market in Freedom, NH. Remember, you’re taking an important step towards achieving your real estate goals, and with the right information and support, you can make informed decisions that feel right for you.

Identify Key Features of Waterfront Homes
Searching for waterfront homes for sale in Freedom, NH under 700k can be an exciting yet overwhelming journey. Have you thought about what truly matters to you in a home by the water? Here are some key features to consider that can help guide your search:
-
Water Access: It’s essential to find a location with direct access to the water, whether it’s a serene lake, a flowing river, or the vast ocean. Look for properties with docks or boat launches - these can significantly enhance your enjoyment of the site.
-
View and Orientation: Imagine waking up to stunning views of the water every day. South-facing properties often receive more sunlight, which can be a wonderful advantage, brightening your home and your mood.
-
Land and Lot Size: Think about the size of the lot and how you plan to use it. Larger lots can offer more privacy and space for outdoor activities, making it easier to enjoy family gatherings or peaceful moments alone.
-
Home Condition: It’s crucial to inspect the home’s condition, especially the foundation and any signs of water damage. Waterfront properties can face unique challenges, so thorough inspections are vital to ensure your peace of mind.
-
Zoning and Regulations: Familiarize yourself with local zoning laws and regulations regarding waterfront properties. Understanding restrictions on building, landscaping, and water usage can save you from future headaches.
-
Amenities: Consider additional features that can enhance your lakeside experience, like outdoor living spaces, cozy fire pits, and beautiful landscaping.
As you explore waterfront homes for sale in Freedom, NH under 700k, along with properties in New Hampshire's Lakes Region - cities like Gilford, Laconia, Meredith, and more - remember that Cisneros Realty Group is here to provide personalized real estate guidance. We’re dedicated to helping you find a home that aligns with your ultimate wishlist, ensuring your journey is as smooth and fulfilling as possible.

Utilize Online Listings and Real Estate Services
Searching for your dream waterfront home in Freedom, NH, can feel overwhelming, can’t it? But don’t worry; there are plenty of resources to help you navigate this journey with ease and confidence.
-
Real Estate Websites: Start by exploring platforms like Realtor.com, Zillow, and Redfin. These sites allow you to filter listings by price, location, and type of dwelling, making it easier to find homes under $700K that fit your needs.
-
Set Up Alerts: Have you thought about setting up alerts on these real estate websites? By doing so, you’ll receive notifications for new listings that match your criteria, ensuring you never miss out on a potential opportunity.
-
Virtual Tours: Many listings now offer virtual tours, which can be a game-changer. You can explore homes from the comfort of your own space, saving time and helping you narrow down your options before scheduling in-person visits.
-
Local Real Estate Agents: Consider partnering with a local agent who specializes in lakeside listings. Their expertise can provide you with valuable insights into the market and guide you through the buying process with care.
-
Social Media Groups: Engaging with local Facebook groups or forums dedicated to real estate in the Lakes Region can be incredibly beneficial. These communities often share tips and may feature listings before they hit major platforms, giving you a head start in your search.
-
Mobile Apps: Don’t forget to download real estate apps that let you search listings on the go. Many of these apps offer real-time updates and alerts for new listings, keeping you informed no matter where you are.
Remember, finding the right home is a journey, and you don’t have to go through it alone. Take these steps, and you’ll be well on your way to discovering the perfect waterfront property that meets your needs.

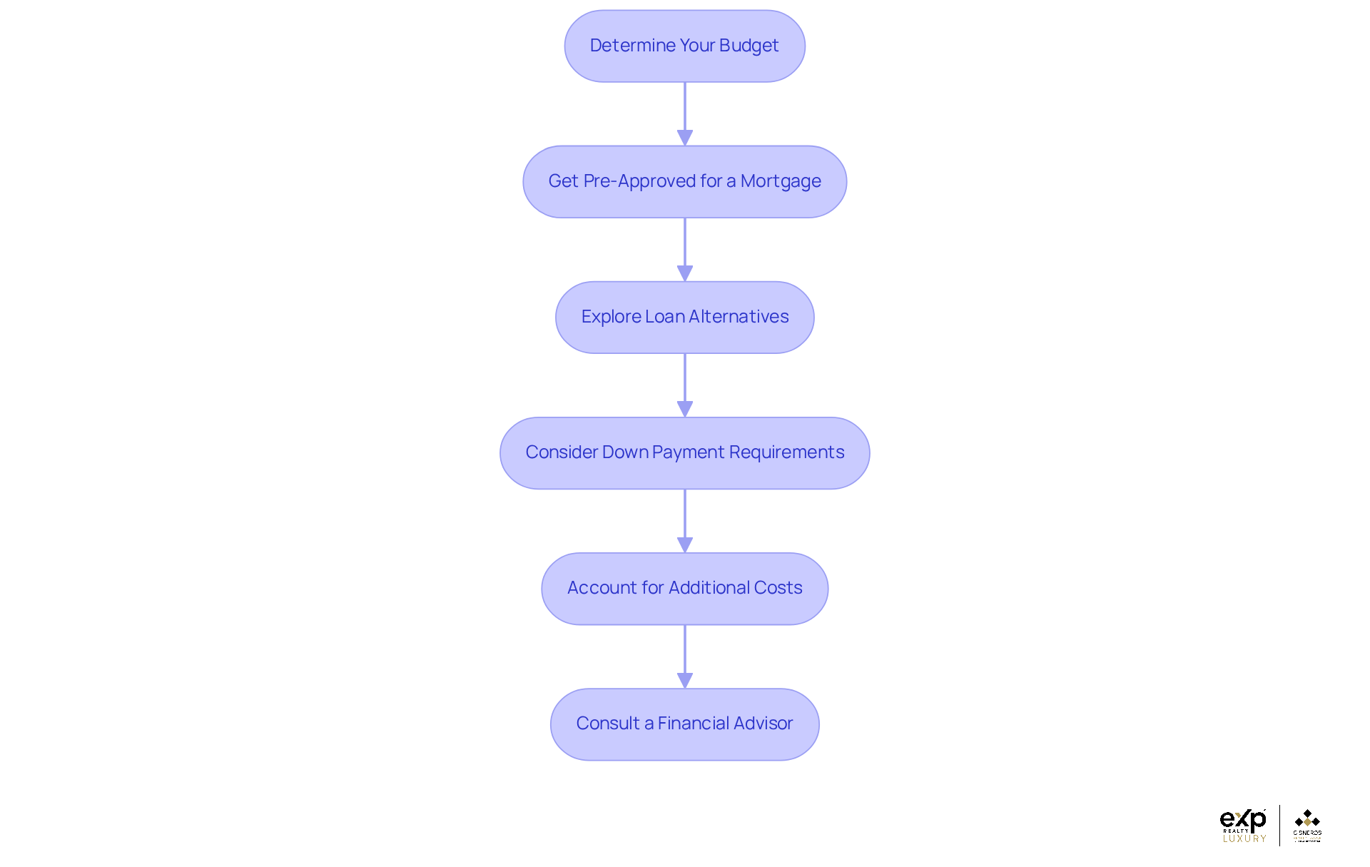
Evaluate Financing Options and Budgeting
Before you make an offer on that dream waterfront home, it’s important to take a moment to evaluate your financing options and set a budget that feels right for you:
-
Determine Your Budget: Start by assessing your financial situation. How much can you truly afford? Remember, it’s not just about the purchase price. You’ll also need to factor in taxes, insurance, and maintenance expenses, which can add up quickly in coastal areas.
-
Get Pre-Approved for a Mortgage: Reach out to lenders and get pre-approved for a mortgage. This step is crucial as it gives you a clear picture of your borrowing capacity. Plus, it strengthens your position when you present an offer - sellers often prefer buyers who are pre-approved.
-
Explore Loan Alternatives: Take the time to investigate different types of loans available for seaside properties. Some lenders offer specialized loans for vacation homes or secondary residences, which might come with unique terms and conditions.
-
Consider Down Payment Requirements: Keep in mind that waterfront properties often require larger down payments, typically between 20% and 30%. For instance, on a property priced at $415,000, a 20% down payment would be $83,040. It’s also worth noting that the average down payment across all property buyers is around 19%, so factor this into your overall budgeting strategy.
-
When considering waterfront homes for sale in Freedom NH under 700k, account for additional costs, as you shouldn't forget about the extra expenses that come with waterfront living. Flood insurance and higher maintenance fees due to the unique location can be significant. Make sure to include these costs in your budget to avoid any surprises down the line.
-
Consult a Financial Advisor: If you’re feeling uncertain, consider seeking advice from a financial advisor. They can help you explore your options and create a comprehensive financial plan for your home purchase. This guidance can align your budget with your long-term financial goals. Additionally, working with a local real estate expert can provide valuable insights into the unique challenges and opportunities that come with coastal properties.

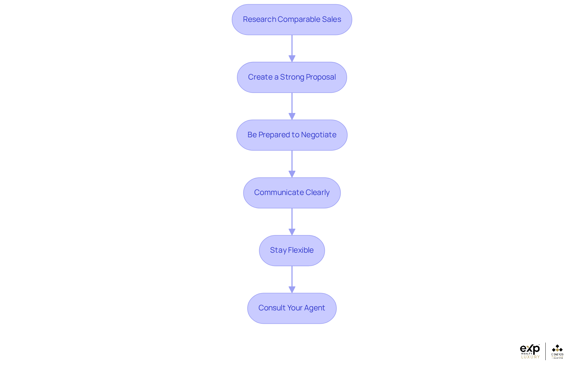
Make Offers and Negotiate Successfully
Once you’ve found that perfect waterfront home that speaks to your heart, the next step is to make an offer and negotiate with confidence:
-
Research comparable sales by taking a moment to look into recent sales of waterfront homes for sale in Freedom NH under 700k. This will help you establish a fair price. For example, homes in the area have varied average prices, with Riverton homes averaging $453,783 and Deering Center homes at $578,687. This information will guide your pricing strategy and ensure you feel informed.
-
Create a Strong Proposal: When you present your offer, aim for a competitive price and consider including an earnest money deposit to show your commitment. A well-structured proposal can significantly boost your chances of acceptance. As real estate expert Pradeep puts it, "Purchasing a waterfront property is an exciting venture. Imagine waking up to serene water views and the gentle sound of waves." Let that enthusiasm shine through in your proposal.
-
Be Prepared to Negotiate: Expect the seller to respond to your proposal. Be ready to discuss various terms, including price, closing costs, and contingencies. This is a normal part of the buying process. Keep in mind that in a seller's market, a seller may not counter a bid that is 10% less than the sale price, so approach negotiations strategically.
-
Communicate Clearly: Keep the lines of communication open with the seller or their agent. Clear and respectful dialogue can make the negotiation process smoother and help build rapport. Pradeep emphasizes that 'location is crucial in real estate, and this is particularly applicable to lakeside estates,' so ensure your proposal reflects the unique value of the property.
-
Stay Flexible: Be open to adjusting your proposal based on the seller’s feedback. Flexibility can often lead to a successful agreement, especially in a competitive market like Freedom, where you can find waterfront homes for sale in Freedom NH under 700k.
-
Consult Your Agent: Work closely with your real estate agent throughout the negotiation process. Their expertise in waterfront properties can provide valuable insights and strategies, ensuring you secure the best possible deal. As highlighted in testimonials, Corina Cisneros and her team at Cisneros Realty Group offer expert guidance and a comprehensive approach to real estate, including innovative marketing strategies and free home valuations, enhancing your homebuying experience and ensuring compliance with local ordinances.

Conclusion
Finding the right waterfront home in Freedom, NH, for under $700,000 is an exciting journey that deserves a thoughtful approach. This guide has outlined essential steps to help you navigate the real estate market effectively, ensuring you’re well-prepared to make informed decisions. By understanding market trends, identifying key property features, leveraging online resources, evaluating financing options, and mastering negotiation strategies, you can feel confident in this process.
Have you considered the importance of researching current listings on reputable platforms? Consulting local experts and recognizing seasonal trends can significantly impact property availability. Plus, knowing what features to prioritize - like water access, property orientation, and zoning regulations - can enhance your buying experience. As you prepare to make an offer, being equipped with knowledge about comparable sales and having a clear budget will empower you to negotiate successfully.
Ultimately, owning a waterfront home in Freedom, NH, is not just about the property itself; it’s about embracing a lifestyle filled with natural beauty and tranquility. As the market evolves, staying informed and proactive will enhance your chances of securing the perfect property. So, why wait? Take the first step today by exploring available listings and connecting with local real estate professionals who can guide you through this rewarding journey. Your dream waterfront home awaits!
Frequently Asked Questions
What should I research when looking for waterfront homes in Freedom, NH under 700k?
Start by checking online resources like Realtor.com and Zillow, and local real estate agency websites to view current listings and market trends. Additionally, analyze market reports for recent sales and average prices, understand seasonal trends, consult local experts, and review historical sales data.
What is the average cost of lakeside homes in Freedom, NH?
As of 2026, the average cost for lakeside homes in Freedom is around $431,046.
How do seasonal trends affect the real estate market in Freedom, NH?
Real estate markets often shift with the seasons, and during the summer months, waterfront homes for sale in Freedom, NH under 700k tend to attract more interest.
Why is it important to consult local real estate agents?
Local real estate agents who specialize in lakeside properties can provide valuable insights into the market, helping you uncover opportunities that align with your needs and desires.
What key features should I consider when searching for waterfront homes?
Key features to consider include water access (like docks or boat launches), view and orientation (south-facing properties for more sunlight), land and lot size, home condition (especially foundation and water damage), zoning and regulations, and additional amenities that enhance the lakeside experience.
What should I know about zoning and regulations for waterfront properties?
Familiarizing yourself with local zoning laws and regulations regarding waterfront properties is essential, as it helps you understand any restrictions on building, landscaping, and water usage.
How can Cisneros Realty Group assist me in my search for a waterfront home?
Cisneros Realty Group offers personalized real estate guidance, helping you find a home that aligns with your wishlist and ensuring a smooth and fulfilling journey in your property search.