Introduction
Searching for a waterfront home can feel like a thrilling adventure, but it can also be overwhelming, especially in the beautiful Varney Point, NH, where breathtaking lake views call out to you.
Have you ever wondered how to navigate this exciting yet complex journey? This guide is here to help you every step of the way, offering a clear roadmap for potential buyers.
We’ll cover essential criteria, share valuable market insights, and provide practical steps to make your home-buying experience smoother.
With property values shifting and a competitive real estate market, it’s natural to feel uncertain.
How can you be sure you’re making the right choice in such a captivating place? Let’s explore this together.
Identify Your Waterfront Home Criteria
Finding your perfect waterfront homes for sale in Varney Point NH with lake views can feel overwhelming, but it doesn’t have to be. Start by thinking about what truly matters to you. What features are essential? What attributes would make your dream home feel just right? Here are some key factors to consider:
- Location: Do you envision a peaceful retreat away from the hustle and bustle, or do you prefer being close to local attractions?
- Size: How many bedrooms and bathrooms do you need? What’s your ideal square footage for the waterfront homes for sale in Varney Point NH with lake views?
- When considering waterfront homes for sale in Varney Point NH with lake views, would you prefer direct access to the water, or is having a beautiful view sufficient for you?
- Amenities: Consider what features would enhance your lifestyle-perhaps a dock, a boat lift, or a cozy outdoor living space?
- Budget: It’s important to set a price range that includes potential renovation costs, ensuring you’re prepared for any updates you might want to make.
By clearly defining these criteria, you can simplify your search for waterfront homes for sale in Varney Point NH with lake views and concentrate on properties that truly meet your needs. Engaging with neighbors can also provide valuable insights about the area and any concerns related to lakeside living, helping you make a more informed decision. Remember, this journey is about finding a place that feels like home.
Research the Varney Point Real Estate Market
Navigating the Varney Point real estate market can feel overwhelming, particularly when searching for waterfront homes for sale in Varney Point NH with lake views. Have you ever wondered how to make the best choices in such a vibrant area? Here are some thoughtful steps to guide you:
-
Analyze Recent Sales: Start by looking at recent sales data to understand the average price per square foot for lakeside properties. For instance, the median sales price for waterfront homes in the Lakes Region has shown resilience. Listings on Lake Winnipesaukee have reached impressive values, highlighting the area's appeal.
-
Observe Pricing Trends: Keep an eye on local real estate websites and reports to stay updated on pricing patterns and inventory levels. Right now, New Hampshire's housing market is shifting, with the median price for single-family homes hitting $535,000. This indicates a competitive landscape. Are prices climbing? Is inventory tightening? These factors can signal a seller's market, so it's essential to stay informed.
-
Attend open houses to experience the waterfront homes for sale in Varney Point NH with lake views firsthand. This not only helps you understand the market better but also allows you to envision your future home by the water.
-
Join Local Forums: Engaging with community forums or social media groups focused on Varney Point real estate can be incredibly beneficial. These platforms often offer valuable insights from current residents and fellow buyers, deepening your understanding of the local dynamics.
By gathering and reflecting on this information, you can position yourself more effectively in the Varney Point market. Remember, making informed choices is key as you search for waterfront homes for sale in Varney Point NH with lake views. You're not alone in this journey; take the next step with confidence!

Engage with a Local Real Estate Expert
Finding the right real estate professional for waterfront homes for sale in Varney Point NH with lake views can feel overwhelming, but it doesn’t have to be. Here are some thoughtful steps to help you through this important decision:
- Research Agents: Look for agents who truly specialize in waterfront properties in Varney Point. Take a moment to explore their online presence; client testimonials and past sales can give you a glimpse into their expertise and dedication.
- Schedule Consultations: Set up meetings with a few agents to discuss your specific needs. This is a great opportunity to see how well they understand the local market and their approach to transactions involving waterfront homes for sale in Varney Point NH with lake views.
- Ask Questions: Don’t hesitate to inquire about their experience with lakeside real estate. Ask about their marketing strategies and how they plan to support you throughout the buying process. Knowing their methods can help build your confidence in their abilities.
- Evaluate Compatibility: Choose an agent who not only understands your needs but also makes you feel comfortable. A strong rapport can truly enhance your buying experience, making it more enjoyable and less stressful.
Connecting with a local specialist can provide invaluable insights, ensuring you navigate the complexities of acquiring waterfront homes for sale in Varney Point NH with lake views with ease. Remember, you’re not just making a purchase; you’re embarking on a journey to find your dream home.

Schedule Home Viewings and Assess Properties
When you're scheduling home viewings for waterfront properties, it’s important to consider a few tips that can help you feel confident in your evaluation:
- Create a Viewing Schedule: Try to arrange visits to several locations in one day. This way, you can make effective comparisons and truly understand what each property offers.
- Prepare a Checklist: Bring along a detailed checklist to evaluate each location based on essential criteria. Think about aspects like condition, layout, and outdoor space. For example, don’t forget to check for flood insurance requirements and potential storm protection coverage.
- Take Notes and Photos: As you visit each property, jot down your impressions and capture images. This will help you remember the unique features of each location later on.
- Look Beyond Aesthetics: While it’s easy to get caught up in the beauty of a property, be vigilant for structural issues that might not be immediately visible, such as water damage or foundation problems. As Jessica Hastings-Lesperance wisely points out, waterfront homes for sale in Varney Point NH with lake views are a high-value investment, and the right Realtor® can ensure you make the best choice for your lifestyle and financial future.
- Consider Future Potential: Think about how this asset might serve your needs in the long run. Reflect on resale value and possibilities for renovations. Knowing what to expect can help you make a decision that truly aligns with your lifestyle.
By carefully evaluating each property, you can make a well-informed choice that not only meets your immediate needs but also supports your long-term investment goals.

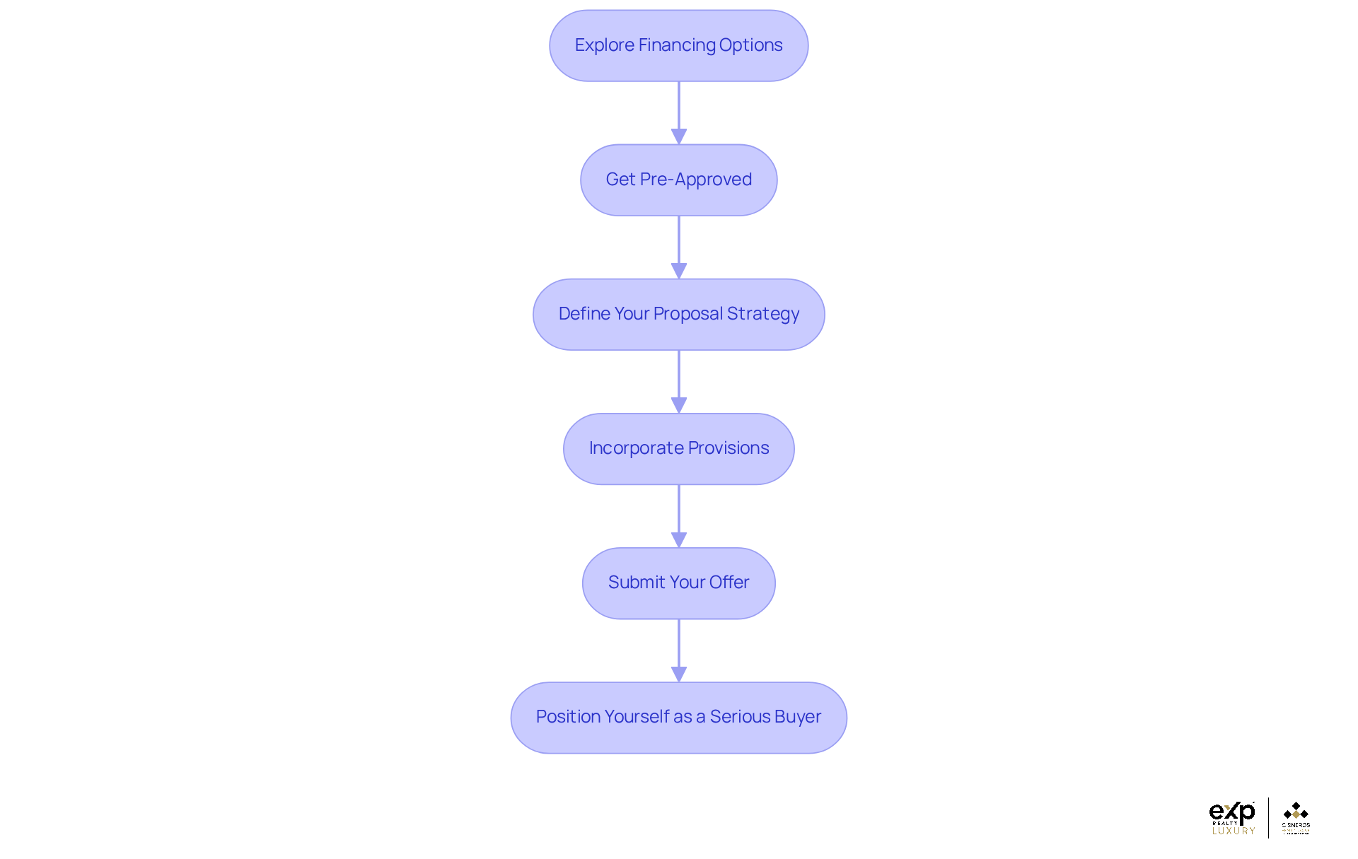
Understand Financing Options and Make an Offer
Navigating the world of financing and crafting a competitive offer for waterfront homes for sale in Varney Point NH with lake views can feel overwhelming. But don’t worry; you’re not alone in this journey. Here are some steps to help you feel more confident and informed:
-
Explore Financing Options: Take the time to investigate various mortgage types, like fixed-rate, adjustable-rate, FHA loans, and VA loans. Each option comes with its own set of benefits. Consulting with a mortgage broker can help you find the best fit for your financial situation. Given the unique characteristics of waterfront real estate, it’s often suggested to get a waterfront-specific appraisal to ensure accurate valuation. Plus, keep in mind that 85% of loan officers predict an increase in mortgage originations in 2026, which paints a promising picture for financing.
-
Get Pre-Approved: Securing a pre-approval letter from your lender is a crucial step. This document not only shows sellers that you’re serious but also clarifies your budget, empowering you to make informed decisions. A pre-approval can strengthen your offer and is often a requirement from sellers before they accept bids. As loan officer Yvonne Bubienko points out, many borrowers are now open to considering non-occupying co-borrowers, which can be a smart strategy for family home buyers.
-
Define Your Proposal Strategy: Collaborate with your real estate professional to determine an offer price based on a thorough analysis of the area and the property’s condition. In competitive markets, a well-researched offer can truly set you apart from other buyers.
-
Incorporate Provisions: Protect yourself by including provisions in your proposal, such as property inspections or financing conditions. These can serve as your safety net if any issues arise during the buying process. Also, don’t forget to factor in potential extra costs associated with owning a waterfront property, like flood insurance and seawall maintenance, into your budget.
-
Submit Your Offer: Once you’ve finalized your offer, submit it without delay. Timeliness can significantly boost your chances of acceptance, especially in a competitive coastal market. The growing trend of co-buying among younger buyers can also be a strategic way to enhance affordability and improve your chances of securing a property.
By understanding your financing options and developing a solid offer strategy, you can position yourself as a serious buyer for waterfront homes for sale in Varney Point NH with lake views. This way, you’re one step closer to making your dream of owning a waterfront home a reality.

Conclusion
Finding your ideal waterfront home in Varney Point, NH, is more than just a search; it’s a heartfelt journey that blends your personal dreams with insightful market knowledge. As you set out to purchase a property with stunning lake views, take a moment to define what truly matters to you. Engaging with local experts and staying updated on market trends can make this process smoother and more fulfilling. This thoughtful approach not only helps you pinpoint the right home but also ensures that your investment is a source of joy for years to come.
In this guide, we’ve outlined essential steps to support you, from establishing your criteria and researching the local real estate landscape to connecting with a knowledgeable agent and effectively assessing properties. Each of these phases is vital in empowering you to navigate the complexities of acquiring waterfront homes for sale in Varney Point, NH. By understanding your financing options and crafting a competitive offer, you can position yourself confidently in a bustling market.
Ultimately, the quest for a waterfront home is about more than just a transaction; it’s about discovering a place that truly resonates with your lifestyle and aspirations. As you embark on this exciting journey, remember the value of thorough research, expert guidance, and careful evaluation. These steps will not only boost your confidence but also pave the way for a successful and rewarding home-buying experience in the beautiful Varney Point area.
Frequently Asked Questions
What criteria should I consider when looking for waterfront homes for sale in Varney Point, NH?
Key criteria to consider include location preferences, size requirements (number of bedrooms and bathrooms, ideal square footage), access to water versus just a view, desired amenities (like a dock or outdoor living space), and your budget, including potential renovation costs.
How can I simplify my search for waterfront homes in Varney Point, NH?
By clearly defining your criteria based on location, size, access to water, amenities, and budget, you can focus on properties that meet your specific needs, making your search more efficient.
What steps can I take to research the Varney Point real estate market?
To research the market, analyze recent sales data to understand average prices, observe pricing trends through local real estate websites, attend open houses to experience properties firsthand, and join local forums or social media groups for insights from residents and other buyers.
What is the current state of the real estate market in Varney Point, NH?
The real estate market in Varney Point is competitive, with the median price for single-family homes reaching $535,000. Prices are climbing, and inventory levels are tightening, indicating a potential seller's market.
How can attending open houses benefit my home search?
Attending open houses allows you to experience waterfront homes firsthand, helping you understand the market better and envision what your future home by the water could look like.
Why is it important to engage with neighbors or local forums when searching for a home?
Engaging with neighbors and local forums can provide valuable insights about the area and any concerns related to lakeside living, helping you make a more informed decision about your potential home.